专业防水堵漏施工

具有防水防腐保温一级施工资质,承接建筑防水、堵漏、修缮、加固、防腐等业务

技术百科
贵州防水堵漏、防腐、加固工程之水平定向钻质量控制QC成果
发布时间:2025-03-23 来源:涌达建工 浏览:176次
中核四达监理QC小组成果汇报 
课题名称:怎样提高定向钻水平穿越质量
小组名称:漳州核电淡水管线项目QC小组 
登记号:QCXX-2017
课题类型:施工实践型
二O一七年十月
一、QC小组概况
 
二、课题选择 
漳州核电淡水管线项目总长约43公里,所处地区地势复杂,需横穿两座山、县城主干道、高速公路、国道、河流等,不便采取直埋、高架等施工方式,最适合于水平定向钻穿越,水平定向钻穿越的进度、质量、费用直接影响了整个淡水管线工程的工期、质量和造价。从人机料法环上对定向穿越进行全面质量控制,一次拖管成功是关键,故本课题选择提高定向钻穿越控制质量,保证一次拖管通过率达100%。
本课题主要设备为定向钻机,下面为所用两种定向钻机及其型号:
GD1100—L型水平定向钻机
 
 
GD1100—L型水平定向钻机
 
GD1100—L型水平定向钻机参数
 
定向穿越施工钻机GD380B-L
 
定向穿越施工钻机 GD380B -L铭牌
 
 
三、活动计划
QC小组3月1日进行了第一次讨论会,大家学习了QC小组的知识,对以前发生的质量问题进行了总结,根据工程进展情况和现场条件制定了详细的活动计划,从2017年3月1日开始至2017年10月30日结束,具体活动计划内容如下:
 
 
四、现状调查
云霄县地形特点高低不平,沟壑纵横,丘陵复杂多变,有冲洪积层、淤泥层,也有中风化凝灰岩、强风化凝灰岩、强风化花岗岩、土壤含水率较高、有流沙地段,给水平定向穿越施工带来一定难度,新到的施工队伍对当地的情况不熟悉,需要有一定的熟悉期,故在施工中存在员工对出现新的状况处理不及时、施工方案针对性较差,使施工过程中出现了一些问题,加大了施工成本,影响了施工进度,这些问题经过调查,归纳如下:
1、导向仪导向错误造成重新打孔
 
2、冒浆现象
 
3、塌孔现象
 
4、钻头损坏
 
5、拖管过程中防腐层破损
 
各类问题出现频数调查统计表
 
 
各类问题所占比例排列图下:
 
 
通过以上问题所占比例得出结论:A类:防腐层脱落、冒浆。B类:导向偏差。C类:钻头损坏、塌孔。所以防腐层脱落、冒浆是重点要解决的问题。
 
五、目标设定
QC小组于2017年3月16日召开了会议,对定向施工穿越过程中存在的问题进行了讨论。根据存在的问题,确定了本次QC活动的目标是详细分析造成以上现象的原因,找出要因,加强事前控制,对各种地形做到心中有数,针对不同地形制定专项施工方案,规范技术交底,规范要求,制定相关的操作规程,最终目标保证拖管一次通过率达 100%。
六、原因分析
针对定向钻穿越施工控制过程中的问题现状,结合QC课题开展的思路与方法,对每个问题从“人”、“机”“料”、“法”、“环”“测”六个方面进行分析如下:
1、导向孔偏差的原因
1)、操作人员对新进的外国进口设备不熟悉,对定向钻操作人员发出指令滞后。
2)、导向仪没有经过法定部门重新鉴定。
3)、第三是路线较长,钻杆调整不及时造成废孔。
2、 冒浆原因
1)、人的因素:由于操作人员为了赶进度而将泥浆泵压力调整过大,造成冒浆现象。
2)、机械因素:压力表没有及时更换过期使用,灵敏度差,员工对压力造成误判。
3)环境因素:在出土角造斜阶段离地面较近,土壤压力低容易造成冒浆现象。
3、塌孔原因:
1)、环境因素是首要因素,特别是通过河道时遇到流沙地形,造孔不容易,很容易造成塌孔,福建地区多雨,扩孔过程中遇到大雨也是不利条件。
2)、物料因素:成孔液配比不当:成孔液在定向钻穿越施工过程中起排除钻渣、保护壁孔、堵漏、平衡地层压力、冷却钻头、润滑钻具与孔壁、软化硬岩土和进行导向水射流等作用,润滑液配比不当造成塌孔现象。
3、人的因素:操作时泥浆泵流速过大时有可能将孔壁冲坏,造成塌孔。
4、钻头损坏原因: 1)、人的因素是要因:员工对技术交底不重视:技术交底是操作的核心,个别员工对技术交底不重视,遇到碎石层没有及时调整,影响了进度,造成了损失,例如在孙坑右侧管道中遇到最复杂的碎石层,员工没有及时更换钻头,而是一直钻下去,认为使用的钻头钝了,造成钻头损坏了3个钻头,换上牙轮钻头后很快通过了碎石层。
2)、机械因素:对福建云霄地区的复杂地形没有充足的认识,没有准备充足类型的钻头。
5、防腐层破损原因:
1)、人的因素:1、焊接时有错口现象。2、员工对钢管底部除锈打磨没有引起足够的重视,有锈渣造成防腐层粘着力差。
2)、材料因素:PE防腐层粘着力差,在拖管过程中摩擦力大容易脱落。
3)、施工方法:没有对管道进行预热。
4)、测量因素:对防腐层厚度、缺陷没有进行检测。
5)、定向钻穿越施工方案不合适:曲率半径过小,扩孔半径过小,出土角过大。
6)、孔洞内部有弯曲现象。
7)、洗孔次数少,孔洞有部分塌陷现象。
具体原因列表如下:
 
 
 
七、要因确认
对造成以上缺陷的原因进行综合分析归纳要因如下表所示:
 
 
八、制 定 对 策 
1)加强技术交底的监督力度:参加施工单位的技术交底并对关键操作要点进行详细说明。增加班前会和班后会以及技术评比,使每个员工时刻绷紧质量这根弦,在操作中时时注意。
2)对定向穿越施工钻机进行了全面检查和大修,更换了发电机过滤器,检查和更换了油管,使跑冒滴漏有了很大的改善,对压力表进行了全部检查和更换,增加了操作的准确度,杜绝了因仪器不准造成的误差。
3)对施工方案进行新的补充:对曲率半径、扩孔直径、出土角重新测算,对管段回拖力、扭矩、回拖速度进行了规定。
专项具体对策如下:
1、导向偏差对策  
1)对进口导向仪重新进行了校验,保证了 测量精度。
2)在能放线的地方先进性人工测量放线 ,使用导向仪时沿放好的线前行,杜绝了人的运行轨迹的误差。
3)更换导向马达。
2、冒 浆 现 象 对 策
1)更换泥浆泵压力表,使泥浆压力显示更加准确。
2)对泥浆泵操作每两个小时做一次检查,杜绝员工急于完成工作将泥浆泵压力调整过大。
3)出土角处最容易冒浆,在出土角处用钩机先开挖放送沟,减少了距地面距离较近处的冒浆现象。
3、塌 孔 现 象 对 策
1)对地形做细致勘察,特别是河道下面地质情况比较复杂,经常有流沙 ,对河道地形勘察打三个孔,河道中间一个,河道两岸各打一个,对定向穿越施工提供地勘保证。
2)对泥浆配方进行及时调整,对地质差的地方在泥浆中添加固化剂,配制专门的护壁泥浆:。
下面是针对不同地形的泥浆粘度配方:
不同地质条件泥浆粘度配比表
 
3)添加测量器具,对水的PH值、泥浆密度、泥浆粘度、泥浆失水量、土壤含沙量进行详细检测。
3.1)采用PH值试纸检测配浆用水的PH值
3.2)采用泥浆密度计检测泥浆密度;
3.3)采用马氏漏斗检测泥浆粘度;
3.4)采用气压式失水仪检测泥浆失水量
3.5)用固相含量测定仪测量含沙量。
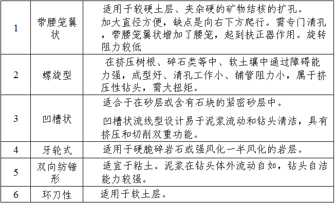
4、钻头损坏对策
针对不同的地质层准备了多种钻头,使用特点如下:
 
五、防腐层破损对策
 
减少管道弯曲对策 
1)尽量采用反向回拉扩孔,这样钻杆在回拉时起一定导向作用。
2)用多切削刃钻头,互为交错式切削钻头,
3)减小转速。
4)一次扩孔不要太大,一次扩孔太大,会造成停留时间长,加速钻头下沉。
5)选择葫芦形、双向纺锤形钻头,不使用翼状钻头(翼状钻头前进时向右下方爬行,使钻孔弯曲,适合于较硬地层,)。如弯曲较明显,用环刀再修复。
6)采用扶正器减少弯曲。
 
九、实 施 对 策
对策落实需要建设单位、施工单位、监理单位的共同配合,及时进行沟通,深入现场的监督和指导是关键,我们进行了细致的工作,特别是解决防腐层在拖管过程中的破损问题从坡口组对、除锈、焊接、无损检测到管道预热、防腐层施工、拖管进行了全程跟踪监督,下面是对策实施过程中一些图片及说明:
与施工方、建设方现场及时沟通新对策落实
 
 
1、对导向仪操作进行现场分析指导
 
 
2、检查设备、入土角、扭矩及操作过程,杜绝冒浆
 
3、检查泥浆配比使用效果,杜绝塌孔现象
 
4、督促施工单位及时更换钻头,避免钻头损坏
 
5.1 专用对管工具对管,避免错口造成防腐层不平
 
5.2 跟 踪 检 查 焊 接 工 作
 
5.3 检查焊缝质量和除锈效果,避免防腐层粘着力差
 
5.4 焊 缝 超 声 波 检 查
 
5.5 焊 缝 无 损 检 测 底 片 检 查
 
5.6 跟踪检查防腐层操作,避免破损
 
5.7 使用葫芦形钻头,减少孔洞弯曲
 
5.8  制作、使用扶正器减少管道弯曲现象
 
 
扶正器示意图
 
十、效果检查
通过这次活动,使在海峰村、下径村段的定向钻施工中拖管一次通过率达到100%,出土点偏差不大规定20mm, 导向孔曲线偏差均在允许范围内,没有因为导向错误造成废孔,防腐层没有破损,由于及时更换钻头,没有出现钻头损坏现象,达到了预期效果,由于泥浆配比及泥浆泵操作规范化,没有了冒浆、塌孔现象,使周围的施工环境有了极大的改善。列表如下:
QC 实 施 前 后 效 果 对 比 图
 
 
 
十一、巩 固 措 施
当一个好的方案、方法出来的时候,对效果的巩固很重要,即标准化、制度化。对此制定了与之对应的标准化的表格。使操作人员和监理人员在施工和监理过程中能够将QC小组的成果巩固下来,并且制定针对五个问题的专门巩固措施,进一步制定了定向钻施工HSE检查表。3个中间验收表格,三个批记录验收表,巩固了QC成果。
各类问题措施巩固措施
 
定向钻穿越作业HSE检查表共检查39项
中间检查记录表3个:
1)、定向钻穿越回拖前检查记录 
2)、定向钻穿越管道就位检查记录 
3)、管道穿越工程隐蔽检查记录
检验批验收记录3个:
1)、导向孔钻进检验批质量验收记录
2)、导向孔扩孔检验批质量验收记录 
3)、管道回拖检验批质量验收记录 
 
十二、总结及下一步打算
通过这次QC小组活动,使定向穿越施工拖管一次通过率达到100%,达到了预期的效果,在活动过程中发现杜绝保温层在拖管过程中破损仍是今后QC小组活动关注的重点,减少泥浆消耗量、改善定向钻穿越环境将是是下一步QC活动的课题。
最后:欢 迎 同行提 出 宝 贵 意 见
 

声明:本网站发布的内容(图片、视频和文字)以原创、转载和分享网络内容为主,如果涉及侵权请尽快告知,我们将会在第一时间删除。文章观点不代表本网站立场,如需处理请联系客服。电话:158-5106-6698,185-5154-0999。

本站全力支持关于《中华人民共和国广告法》实施的“极限化违禁词”的相关规定,且已竭力规避使用“违禁词”。故即日起凡本网站任意页面含有极限化“违禁词”介绍的文字或图片,一律非本网站主观意愿并即刻失效,不可用于客户任何行为的参考依据。凡访客访问本网站,均表示认同此条款!反馈邮箱:348083717@qq.com。

  • 客服微信

    扫描添加好友

    免费提供:防水堵漏施工方案

  • 扫描二维码

    访问涌达防水堵漏公司手机端

  • 已帮助
    176人
    您的鼓励是作者最大的动力